Ini adalah contoh makalah kelompok E Commerce ketika saya berkuliah Di BSI Karawang. Semoga bisa menjadi referensi kawan-kawan. :D
PERANCANGAN PROGRAM BERBASIS WEB PADA TOKO PENJUALAN ONLINE FLOWERINDO
TUGAS KELOMPOK
Diajukan untuk memenuhi salah satu tugas kelompok Mata Kuliah E-Commerce
Program Studi Manajemen Informatika
Akademi Manajemen Informatika dan Komputer “BSI Karawang”
Karawang
2015
KATA PENGANTAR
Dengan mengucapkan puji dan syukur kehadirat Allah SWT atas terselesaikanya Tugas Kelompok dengan judul “PERANCANGAN PROGRAM BERBASIS WEB PADA TOKO PENJUALAN ONLINE FLOWERINDO”. Tugas ini sebagai salah satu persyaratan untuk memperoleh nilai Tugas Kelompok pada mata kuliah E-Commerce.
Selama menyelesaikan makalah ini, kelompok kami telah banyak menerima bimbingan, pengarahan, petunjuk, dan saran, serta fasilitas yang membantu hingga tugas kelompok kami dari penulisan tugas kelompok ini. Untuk itu kelompok kami menyampaikan ucapan terima kasih yang sebesar-besarnya kepada yang terlibat dalam pembuatan tugas kelompok ini.
kelompok kami menyadari sepenuhnya bahwa tugas ini belum sempurna, oleh karena itu kelompok kami mengharapkan saran dan kritik dari semua.Akhir kata kelompok kami berharap semoga makalah ini berguna bagi kelompok kami pada khususnya dan semua pihak yang membutuhkan.
Penulis
Karawang, 30 April 2015
DAFTAR ISI
Kata Pengantar ...................................................................... ii
Daftar Isi .......................................................................... iii
Daftar Simbol ........................................................................ iv
Daftar Gambar .................................................................... v
Daftar Tabel ............................................................................... vi
BAB I PENDAHULUAN ..................................................... 1
1.1. Latar Belakang ................................................. 1
1.2. Ruang Lingkup ................................................ 3
BAB II LANDASAN TEORI .................................................... 4
2.1. Konsep Dasar Web ................................................ 4
2.1.1. Website ..................................................... 9
2.1.2. Bahasa Pemrograman ............................................ 10
2.1.3. Database (Basis Data) ...................................... 12
2.2. Konsep Dasar E-Commerce ......................................... 14
2.3. Peralatan Pendukung (Tools System) .................................... 15
2.3.1. Struktur Navigasi ............................................ 15
2.3.2. ERD (Entity Relationship Diagram) ....................... 18
BAB III PEMBAHASAN .................................................................... 21
3.1. Perancangan Perangkat Lunak ...................................... 21
3.1.1. Rancangan Antar Muka .......................................... 21
3.1.2. Struktur Navigasi ............................................. 23
3.1.3. Rancangan Database ............................................ 24
3.1.4. Spesifikasi File .............................................. 25
3.2. Implementasi Web .................................................... 31
BAB IV PENUTUP ................................................................. 34
4.1. Kesimpulan ............................................................ 34
4.2. Saran ................................................................ 34
DAFTAR SIMBOL
DAFTAR GAMBAR
1. Gambar II.1 Struktur Navigasi Linier ................................................ 16
2. Gambar II.2 Struktur Navigasi Non-Linier ........................................ 16
3. Gambar II.3 Struktur Navigasi Hierarki ............................................ 17
4. Gambar II.4 Struktur Navigasi Campuran ......................................... 17
5. Gambar III.1 Rancangan Login ........................................................... 21
6. Gambar III.2 Rancangan Data Barang ................................................ 22
7. Gambar III.3 Rancangan Data Pembeli .............................................. 22
8. Gambar III.4 Rancangan Data Kurir (jasa pengiriman barang) .......... 23
9. Gambar III.5 Strutur Navigasi ............................................................. 23
10. Gambar III.6 Rancangan Data Base .................................................... 24
11. Gambar III.7 Tampilan Home Beranda .............................................. 32
12. Gambar III.8 Tampilan Barang ........................................................... 33
13. Gambar III.9 Tampilan Kategori Barang ............................................ 33
DAFTAR TABEL
1. Tabel II.1 Komponen Penyusun ERD 18
2. Tabel III.1 Tabel ps_acces 25
3. Tabel III.2 Tabel ps_addres 26
4. Tabel III.3 Tabel ps_attachment 27
5. Tabel III.4 Tabel ps_attribute 28
6. Tabel III.5 Tabel Cart (tabel keranjang) 29
BAB I
PENDAHULUAN
1.1. Latar Belakang
Jual Beli adalah kegiatan manusia yang ada sejak zaman dahulu, sebelum mengenal uang masyarakat indonesia melakukan aktifitas jual beli dengan Sistem Barter (saling tukar barang). Sejak tahun 1817 masyarakat indonesia telah mengenal Uang sebagai alat pembayaran yang sah yang diperkenalkan oleh Belanda ketika masa penjajahan.
Ketika uang di indonesia telah diketahui oleh banyak masyarakat, masyarakat indonesia menggunakan uang tersebut dengan berbagai hal yang tentunya bisa ditukarkan atau diperjual belikan oleh barang maupun jasa yang setara dengan nilai tukar uang tersebut. Salah satunya penjualan barang-barang yang paling banyak diminati oleh masyarakat indonesia. Banyak toko yang sudah menggunakan teknologi komputer untuk memudahkan transaksi penjualan ataupun untuk mengecek stok barang yang tersedia walaupun masih ada juga toko penjualan yang masih menggunkan sistem manual untuk transaksinya.
Kemudahan penjualan dengan sistem yang terkomputerisasi tentunya memiliki sebuah permasalahan, mulai dari jarak yang cukup jauh untuk pergi ke toko, mengantrinya membeli barang disuatu toko penjualan maupun stok ataupun barang yang kita inginkan tidak tersedia.
Seiring berjalannya waktu dan tekhnologi yang semakin canggih, masyarakat indonesia lebih banyak menghabiskan waktunya dengan internet. Banyak situs-situs positif yang memberikan informasi kepada para pengguna internet yang sangat berguna untuk kehidupan sehari-hari, misalnya situs tentang pendidikan, sejarah-sejarah, bahkan sampai situs jual beli yang sangat signifikan perkembangannya hingga saat ini.
Masyarakat indonesia semakin hari semakin ingin kenal dekat dengan teknologi internet, banyak yang menggunakan internet sebagai ladang usahanya, salah satunya adalah situs yang memperjualkan barang-barang atau kita sebut dengan toko online. Situs ini bisa dimiliki oleh penjual yang ingin menjual barang ke tempat yang mungkin berjauhan dan memberikan solusi bagi konsumen yang ingin membeli barang yang dinginkannya. Tentunya kemudahan internet dalam sistem penjualan memberikan kemudahan baik bagi si penjual maupun pembelinya. Jika pembeli tidak menemukan barang atau kehabisan stok di sebuah toko online, maka pembeli bisa mencari barang di toko online lainnya. selain itu penjual atau perusahaan bisa menjualkan barangnya ke tempat yang cukup jauh atau keseluruh indonesia, dan juga penjual memiliki banyak customer online. Hal ini pula yang memberikan solusi bagi perusahaan maupun penjual kecil untuk memecahkan permasalahan yang ada pada sistem penjualan.
Oleh karena itu penulis mencoba memecahkan permasalahan yang ada dalam toko penjualan barang dengan membuat toko berbasis web, hal ini pula yang melatar belakangi judul kami yaitu ”PERANCANGAN PROGRAM BERBASIS WEB PADA TOKO PENJUALAN ONLINE FLOWERINDO”.
1.1. Ruang Lingkup
Dalam pembahasan kali ini penulis membatasi ruang lingkup yang meliputi Tidak ada supplier (toko pribadi) pendaftaran atau registrasi akun bagi pembeli, pembelian barang, transaksi pembayaran, harga ongkos kirim kurir disetiap daerah adalah sama, pembayaran hanya dapat melalui transfer bank atau datang langsung ke toko, jenis pembayaran secara tunai, tidak ada form penggantian barang jika barang rusak, struktur navigasi hanya navigasi hirarki.
BAB II
LANDASAN TEORI
2.1. Konsep Dasar Web
Website atau situs dapat diartikan sebagai kumpulan halaman yang menampilkan informasi data teks, data gambar diam atau gerak, data animasi, suara, video dan atau gabungan dari semuanya, baik yang bersifat statis maupun dinamis yang membentuk satu rangkaian bangunan yang saling terkait dimana masing-masing dihubungkan dengan jaringan-jaringan halaman (hyperlink). Bersifat statis apabila isi informasi website tetap, jarang berubah, dan isi informasinya searah hanya dari pemilik website. Bersifat dinamis apabila isi informasi website selalu berubah-ubah, dan isi informasinya interaktif dua arah berasal dari pemilik serta pengguna website. Contoh website statis adalah berisi profil perusahaan, sedangkan website dinamis adalah seperti Friendster, Multiply. Dalam perkembangannya, website statis hanya bisa di-update oleh pemiliknya saja, sedangkan website dinamis bisa di-update oleh pengguna maupun pemilik.
Dalam pengertian website lebih lanjut, situs web mewakili sekumpulan dari halaman web yang telah di kelola, yang berisi teks, gambar dan semua jenis file multi-media yang disajikan untuk perhatian dari pengguna internet denagan estetika dan cara yang mudah diakses. Semua website yang diaktifkan melalui Internet di sebut World Wide Web (WWW). Data yang terdapat di dalam website ini disusun dan dibuat agar dapat diakses oleh publik online dengan bantuan bahasa pemrograman seperti (X) HTML dan PHP, hanya untuk beberapa nama.
Pemrograman website adalah metode utama untuk mendefinisikan struktur dari sebuah website dan mengelola tindakan dalam menangani pengunjung yang menelusuri halaman-halamannya. Dengan kemampuan teknik desain web, informasi akan terstruktur dengan baik dan tampilan menjadi lebih bersahabat. Agar halaman web dapat dipresentasikan pada monitor pengunjung, kita perlu hosting pada server web, yang kemudian mereka mentransfer ke browser web melalui HTTP, protokol utama dari WWW dapat kita lihat pada awal setiap alamat situs.
Ada pengertian tentang Konsep Dasar Web, yaitu sebagai berikut:
1. Dasar-dasar Pemrograman Berbasis Web.
Beberapa konsep dasar pemrograman berbasis web, yaitu:
a. Komunikasi antara web browser dan web server berdasarkan protokol HTTP.
b. Dokumen dan semua sumber daya apapun di jaringan yang dikehendaki di identifikasi dengan Universal Resource Locator (URL).
c. Dokumen web ditulis berdasarkan standar HTML.
d. Pemrograman sisi klien (client-side scripting) dan Java applet.
e. Pemrograman sisi server (server-side scripting atau programming).
Sistem Berbasis Web atau Aplikasi Berbasis Web adalah sebuah sistem yang dibangun dengan konsep rekayasa web (web engineering) dan diaplikasikan secara online melalui media internet.
2. World Wide Web
World Wide Web ("WWW", atau singkatnya "Web") adalah suatu ruang informasi dimana sumber-sumber daya yang berguna di identifikasi oleh pengenal global yang disebut Uniform Resource Identifier (URI). WWW sering dianggap sama dengan Internet secara keseluruhan, walaupun sebenarnya ia hanyalah bagian dari padanya.
3. Web Browser
Web Browser adalah perangkat lunak yang mulanya hanya untuk menampilkan (rendering) dokumen web atau HTML. Namun saat ini, web browser harus mampu mengeksekusi JavaScript atau VBScript, menjalankan Java Applet, memahami dokumen XML, dan menjalankan dokumen tertentu dengan fasiltias plug-in seperti file.swf Macromedia Flash dan sebagainya. Disamping itu web browser juga mempunyai fasilitas kenyamanan pemakai seperti dapat membuka lebih dari satu jendela, manajemen alamat web yang bagus, pengamanan yang memadai dan sebagainya. Contoh: Internet Explorer, Mozilla Firefox, Opera.
4. Web server
Web server adalah HTTP server sebagai penyedia dokumen yang diminta web browser. Saat ini, web server telah kompleks karena harus melayani banyak hal dan bahkan menjadi pusat layanan-layanan lain. Web server telah menjadi komponen terpenting di application server. Web server harus mampu melayani permintaan dokumen yang diminta web browser, dan mampu disetting berinteraksi dengan program JSP, ASP, PHP, secara CGI dan sebagainya. Contoh: Apache, IIS.
5. Web service
Web service adalah suatu sistem perangkat lunak yang dirancang untuk mendukung dan berinteraksi antar sistem pada suatu jaringan. Web service digunakan sebagai suatu fasilitas yang disediakan oleh suatu website untuk menyediakan layanan (dalam bentuk informasi) kepada sistem lain, sehingga sistem lain dapat berinteraksi dengan sistem tersebut melalui layanan-layanan (service) yang disediakan oleh suatu sistem yang menyediakan web service. Web service menyimpan data informasi dalam format XML, sehingga data ini dapat diakses oleh sistem lain walaupun berbeda platform, sistem operasi, maupun bahasa compiler.
6. Web Programming
Web dapat dikategorikan menjadi dua, yaitu:
a. Web Static
Web yang menampilkan informasi-informasi yang sifatnya statis (tetap).
b. Web Dinamis atau Interaktif
Web yang menampilkan informasi serta dapat berinteraksi dengan user yang sifatnya dinamis. Sehingga untuk membuat web dinamis dibutuhkan kemampuan pemrograman web.
7. Hypertext Transfer Protocol (HTTP)
HTTP adalah protokol level aplikasi untuk sistem informasi hypermedia tersebar. Protokol ini generik yang dapat dimanfaatkan banyak tugas selain untuk hypertext. HTTP adalah bahasa komunikasi antara web browser dan web server, dimana kebanyakan komunikasi ini di luar perhatian pemakai web browser.
8. Hypertext Markup Language (HTML)
HTML merupakan bahasa markup paling popular, disusul eXtensible Markup Language (XML). XML adalah bahasa yang digunakan untuk membuat bahasa markup lain yaitu Wireless Markup Language (WML). Bahasa markup bukan bahasa pemrograman. Oleh karena itu, penyebutan bahasa pemrograman HTML adalah kurang tepat.
9. XML (eXtended Markup Language)
XML adalah bahasa markup yang digunakan untuk menyimpan data (tidak ada program) dan tidak tergantung dengan tools tertentu (seperti editor, dbms, compiler dan sebagainya).
2.1.1. Website
Website adalah kumpulan dari halaman - halaman situs, yang terangkum dalam sebuah domain atau subdomain, yang tempatnya berada di dalam World Wide Web ( WWW ) di dalam Internet. Sebuah halaman web biasanya berupa dokumen yang ditulis dalam format HTML (Hyper Text Markup Language), yang selalu bisa diakses melalui HTTP, yaitu sebuah protokol yang menyampaikan informasi dari server website untuk ditampilkan kepada para pemakai melalui web browser dan Website atau situs dapat juga diartikan sebagai kumpulan halaman yang menampilkan informasi data teks, data gambar diam atau gerak, data animasi, suara, video dan atau gabungan dari semuanya, baik yang bersifat statis maupun dinamis yang membentuk satu rangkaian bangunan yang saling terkait dimana masing-masing dihubungkan dengan jaringan-jaringan halaman (hyperlink).
Secara garis besar, website bisa digolongkan menjadi 3 bagian yaitu:
1. Website Statis
Website Statis adalah web yang mempunyai halaman tidak berubah. Artinya adalah untuk melakukan perubahan pada suatu halaman dilakukan secara manual dengan mengedit code yang menjadi struktur dari website tersebut.
2. Website Dinamis
Website Dinamis merupakan website yang secara struktur diperuntukan untuk update sesering mungkin. Biasanya selain utama yang bisa diakses oleh user pada umumnya, juga disediakan halaman backend untuk mengedit konten dari website. Contoh umum mengenai website dinamis adalah web berita atau web portal yang didalamnya terdapat fasilitas berita, polling dan sebagainya
3. Website Interaktif
Website Interaktif adalah web yang saat ini memang sedang booming. Salah satu contoh website interaktif adalah blog dan forum. Di website ini user bisa berinteraksi dan beradu argument mengenai apa yang menjadi pemikiran mereka. Biasanya website seperti memiliki moderator untuk mengatur supaya topik yang diperbincangkan tidak keluar jalur.
2.1.2. Bahasa Pemrograman
Java adalah bahasa pemrograman yang multi platform dan multi device. Sekali anda menuliskan sebuah program dengan menggunakan Java, anda dapat menjalankannya hampir di semua komputer dan perangkat lain yang support Java, dengan sedikit perubahan atau tanpa perubahan sama sekali dalam kodenya. Aplikasi dengan berbasis Java ini dikompulasikan ke dalam p-code dan bisa dijalankan dengan Java Virtual Machine. Fungsionalitas dari Java ini dapat berjalan dengan platform System Operation yang berbeda karena sifatnya yang umum dan non-spesifik.
PHP adalah singkatan dari "PHP: Hypertext Prepocessor", yaitu bahasa pemrograman yang digunakan secara luas untuk penanganan pembuatan dan pengembangan sebuah situs web dan bisa digunakan bersamaan dengan HTML. PHP diciptakan oleh Rasmus Lerdorf pertama kali tahun 1994. Pada awalnya PHP adalah singkatan dari "Personal Home Page Tools". Selanjutnya diganti menjadi FI ("Forms Interpreter"). Sejak versi 3.0, nama bahasa ini diubah menjadi "PHP: Hypertext Prepocessor" dengan singkatannya "PHP". PHP versi terbaru adalah versi ke-5. Berdasarkan survey Netcraft pada bulan Desember 1999, lebih dari sejuta site menggunakan PHP, di antaranya adalah NASA, Mitsubishi, dan RedHat.
HTML dalah singkatan dari HyperText Markup Language yaitu bahasa pemrograman standar yang digunakan untuk membuat sebuah halaman web, yang kemudian dapat diakses untuk menampilkan berbagai informasi di dalam sebuah penjelajah web Internet (Browser). HTML dapat juga digunakan sebagai link link antara file-file dalam situs atau dalam komputer dengan menggunakan localhost, atau link yang menghubungkan antar situs dalam dunia internet.
Supaya dapat menghasilkan tampilan wujud yang terintegerasi Pemformatan hiperteks sederhana ditulis dalam berkas format ASCII sehingga menjadi halaman web dengan perintah-perintah HTML.
HTML merupakan sebuah bahasa yang bermula bahasa yang sebelumnya banyak dipakai di dunia percetakan dan penerbirtan yang disebut Standard Generalized Markup Language (SGML).
Jquery merupakan suatu framework (library) Javascript yang menekankan bagaimana interaksi antara Javascript dan HTML. JQuery pertama kali dirilis pada tahun 2006 oleh John Resig. Pada perkembangannya JQuery tidak sekedar sebagai framework Javascript, namun memiliki kehandalan dan kelebihan yang cukup banyak. Hal tersebut menyebabkan banyak developer web menggunakannya. JQuery memiliki slogan “Write less, do more” yang kurang lebih maksudnya adalah kesederhanaan dalam penulisan code, tapi dengan hasil yang lebih banyak.
JQuery merupakan library open source dengan lisensi GNU General Public License dan MIT License. Dari sisi ukurannya, framework JQuery sungguh ramping, hanya sekitar 20 KB dan hanya terdiri dari satu file. Namun demikian, bagi yang menginginkan fungsi lebih, JQuery memungkinkan penambahan fungsionalitas dalam bentuk plugin. Saat ini tersedia ribuan plugin yang dapat diperoleh secara gratis di internet.
2.1.3. Database (Basis Data)
Database atau basis data adalah kumpulan data yang disimpan secara sistematis di dalam komputer dan dapat diolah atau dimanipulasi menggunakan perangkat lunak (program aplikasi) untuk menghasilkan informasi. Pendefinisian basis data meliputi spesifikasi berupa tipe data, struktur, dan juga batasan-batasan data yang akan disimpan. Basis data merupakan aspek yang sangat penting dalam sistem informasi dimana basis data merupakan gudang penyimpanan data yang akan diolah lebih lanjut. Basis data menjadi penting karena dapat menghidari duplikasi data, hubungan antar data yang tidak jelas, organisasi data, dan juga update yang rumit.
Proses memasukkan dan mengambil data ke dan dari media penyimpanan data memerlukan perangkat lunak yang disebut dengan sistem manajemen basis data (database management system | DBMS). DBMS merupakan sistem perangkat lunak yang memungkinkan user untuk memelihara, mengontrol, dan mengakses data secara praktis dan efisien. Dengan kata lain semua akses ke basis data akan ditangani oleh DBMS. Ada beberapa fungsi yang harus ditangani DBMS yaitu mengolah pendefinisian data, dapat menangani permintaan pemakai untuk mengakses data, memeriksa sekuriti dan integriti data yang didefinisikan oleh DBA (Database Administrator), menangani kegagalan dalam pengaksesan data yang disebabkan oleh kerusakan sistem maupun disk, dan menangani unjuk kerja semua fungsi secara efisien.
Tujuan utama dari DBMS adalah untuk memberikan tinjauan abstrak data kepada user (pengguna). Jadi sistem menyembunyikan informasi tentang bagaimana data disimpan, dipelihara, dan tetap dapat diambil (akses) secara efisien. Pertimbangan efisien di sini adalah bagaimana merancang struktur data yang kompleks tetapi masih tetap bisa digunakan oleh pengguna awam tanpa mengetahui kompleksitas strukturnya.
MySQL adalah sistem manajemen database SQL yang bersifat Open Source dan paling populer saat ini. Sistem Database MySQL mendukung beberapa fitur seperti multithreaded, multi-user, dan SQL database managemen sistem (DBMS). Database ini dibuat untuk keperluan sistem database yang cepat, handal dan mudah digunakan.
Ulf Micheal Widenius adalah penemu awal versi pertama MySQL yang kemudian pengembangan selanjutnya dilakukan oleh perusahaan MySQL AB. MySQL AB yang merupakan sebuah perusahaan komersial yang didirikan oleh para pengembang MySQL. MySQL sudah digunakan lebih dari 11 millar instalasi saat ini.
2.2. Konsep Dasar E-Commerce
E-commerce adalah dimana dalam satu website menyediakan atau dapatmelakukan Transaksi secara online atau juga bisa merupakan suatu cara berbelanja atau berdagang secara online atau direct selling yang memanfaatkan fasilitas Internet dimana terdapat website yang dapat menyediakan layanan “get and deliver“. E-commerce akan merubah semua kegiatan marketing dan juga sekaligus memangkas biaya-biaya operasional untuk kegiatan trading (perdagangan) .
Adapun pendapat mengenai pengertian E-Commerce bahwa E-commerce mengacu pada internet untuk belanja online dan jangkauan lebih sempit. dimana e-commerce adalah subperangkat dari E-Bisnis. cara pembayarannya: melalui transfer uang secara digital seperti melalui account paypal atau kartu credit Sedangkan, E-Bisnis mengacu pada internet tapi jangkauan lebih luas. area bisnisnya terjadi ketika perusahaan atau individu berkomunikasi dengan klien atau nasabah melalui e-mail tapi pemasaran atau penjualan di lakukan dengan internet. dengan begitu dapat memberikan keuntungan berupa keamanan fleksibililtas dan efisiensi. cara pembayarannya yaitu dengan melaui pembayaran digital secara E-Gold dan sudah di akui di seluruh dunia dalam melakukan transaksi online.
Pada umumnya pengunjung Website dapat melihat barang atau produk yang dijual secara online (24 jam sehari) serta dapat melakukan correspondence dengan pihak penjual atau pemilik website yang dilakukan melalui email.
Dalam prakteknya, berbelanja di web memerlukan koneksi ke internet dan browser yang mendukung transaksi elektronik yang aman, seperti Microsoft Internet Explorer dan Netscape Navigator. Microsoft dan Netscape, bekerja sama dengan perusahaan kartu kredit (Visa dan MasterCard), serta perusahaan-perusahaan internet security (seperti VeriSign), telah membuat standar enkripsi khusus yang membuat transaksi melalui web menjadi sangat aman. Bahkan, Visa dan MasterCard menyediakan jaminan keamanan 100% kepada pengguna credit cardnya yang menggunakan e-com.
2.3. Peralatan Pendukung (tools system)
Penulis menggunakan beberapa peralatan pendukung diantaranta yaitu:
2.3.1. Struktur Navigasi
Struktur navigasi adalah struktur atau alur dari suatu program. Menentukan struktur navigasi merupakan hal yang sebaiknya dilakukan sebelum membuat suatu aplikasi. Ada 4 (empat) macam bentuk dasar dari struktur navigasi yang biasa digunakan dalam proses pembuatan aplikasi, yaitu :
1. Struktur Navigasi Linier
Struktur navigasi linier hanya mempunyai satu rangkaian cerita yang berurut, yang menampilkan satu demi satu tampilan layar secara berurut menurut urutannya. Tampilan yang dapat ditampilkan pada sruktur jenis ini adalah satu halaman sebelumnya atau satu halaman sesudahnya, tidak dapat dua halaman sebelumnya atau dua halaman sesudahnya.
Gambar II.1 Struktur Navigasi Linier
2. Struktur Navigasi Non-Linier
Struktur navigasi non-linier atau struktur tidak berurut merupakan pengembangan dari struktur navigasi linier. Pada struktur ini diperkenankan membuat navigasi bercabang. Percabangan yang dibuat pada struktur nonlinier ini berbeda dengan percabangan pada struktur hirarki, karena pada percabangan nonlinier ini walaupun terdapat percabangan, tetapi tiap-tiap tampilan mempunyai kedudukan yang sama yaitu tidak ada Master Page dan Slave Page.
Gambar II.2 Struktur Navigasi Non-Linier
3. Struktur Navigasi Hirarki
Struktur navigasi hirarki biasa disebut struktur bercabang, merupakan suatu struktur yang mengandalkan percabangan untuk menampilkan data berdasarkan kriteria tertentu. Tampilan pada menu pertama akan disebut sebagai Master Page (halaman utama pertama), halaman utama ini mempunyai halaman percabangan yang disebut Slave Page (halaman pendukung). Jika salah satu halaman pendukung dipilih atau diaktifkan, maka tampilan tersebut akan bernama Master Page (halaman utama kedua), dan seterusnya. Pada struktur navigasi ini tidak diperkenankan adanya tampilan secara linier.
Gambar II.3 Struktur Navigasi Hirarki
4. Struktur Navigasi Campuran
Struktur navigasi campuran merupakan gabungan dari ketiga struktur sebelumnya yaitu linier, non-linier dan hirarki. Struktur navigasi ini juga biasa disebut dengan struktur navigasi bebas. Struktur navigasi ini banyak digunakan dalam pembuatan website karena struktur ini dapat digunakan dalam pembuatan website sehingga dapat memberikan ke-interaksian yang lebih tinggi.
Gambar II.4 Struktur Navigasi Campuran
2.3.2. Entity Relationship Diagram (ERD)
ERD merupakan suatu model untuk menjelaskan hubungan antar data dalam basis data berdasarkan objek-objek dasar data yang mempunyai hubungan antar relasi. ERD untuk memodelkan struktur data dan hubungan antar data, untuk menggambarkannya digunakan beberapa notasi dan simbol.
Entity Relationship diagram (ERD) merupakan teknik yang digunakan untuk memodelkan kebutuhan data dari suatu organisasi, biasanya oleh System Analys dalam tahap analisis persyaratan proyek pengembangan system. Sementara seolah-olah teknik diagram atau alat peraga memberikan dasar untuk desain database relasional yang mendasari sistem informasi yang dikembangkan. ERD bersama-sama dengan detail pendukung merupakan model data yang pada gilirannya digunakan sebagai spesifikasi untuk database.
Komponen penyusun ERD adalah sebagai berikut :
Tabel II.1 Komponen Penyusun ERD
Entitas adalah objek dalam dunia nyata yang dapat dibedakan dengan objek lain, sebagai contoh mahasiswa, dosen, departemen. Entitias terdiri atas beberapa atribut sebagai contoh atribut dari entitas mahasiswa adalah nim, nama, alamat, email, dll. Atribut nim merupakan unik untuk mengidentifikasikan / membedakan mahasiswa yang satu dengan yang lainnya. Pada setiap entitas harus memiliki 1 atribut unik atau yang disebut dengan primary key.
Atribut adalah Setiap entitas pasti mempunyai elemen yang disebut atribut yang berfungsi untuk mendeskripsikan karakteristik dari entitas tersebut. Isi dari atribut mempunyai sesuatu yang dapat mengidentifikasikan isi elemen satu dengan yang lain.
Ada dua jenis Atribut :
1. Identifier (key) digunakan untuk menentukan suatu entity secara unik (primary key).
2. Descriptor (nonkey attribute) digunakan untuk menspesifikasikan karakteristik dari suatu entity yang tidak unik.
Relasi adalah hubungan antara beberapa entitas. sebagai contoh relasi antar mahaiswa dengan mata kuliah dimana setiap mahasiswa bisa mengambil beberapa mata kuliah dan setiap mata kuliah bisa diambil oleh lebih dari 1 mahasiswa. relasi tersebut memiliki hubungan banyak ke banyak. Berikut adalah contoh ERD.
Kardinalitas menyatakan jumlah himpunan relasi antar entitias. pemetaan kardiniliat terdiri dari :
1. One-to-One: sebuah entitas pada A berhubungan dengan entitas B paling banyak 1contoh diatas relasi pegawai dan departemen dimana setiap pegawai hanya bekerja pada 1 departemen
2. One-to-Many: sebuah entitas pada A berhubungan dengan entitas B lebih dari satu contoh diatas adalah 1 depertemen memiliki banyak pegawai
3. Many-to-Many: sebuah entitas pada A berhubungan dengan entitas B lebih dari satu dan B berhubungan dengan A lebih dari satu jugan contoh diatas adalah relasi mahasiswa dengan mata kuliah.
Berikut adalah metode/tahap untuk membuat ERD:
1. Menentukan Entitas
2. Menentukan Relasi
3. Menggambar ERD sementara
4. Mengisi Kardinalitas
5. Menentukan Kunci Utama
6. Menggambar ERD berdasar Key
7. Menentukan Atribut
8. Memetakan Atribut
9. Menggambar ERD dengan Atribut
BAB III
PEMBAHASAN
3.1. Perancangan Perangkat Lunak
Dalam pembahansan tentang perancangan perangkat lunak, penulis menggunakan peancangan sebagai berikut:
3.1.1. Rancangan antar muka
1. Rancangan Login
Rancangan login meliputi alamat email dan password.
GAMBAR III.1 Rancangan Login
2. Rancangan Data Barang
Rancangan data barang meliputi nama barang, kode barang, harga barang dan stok barang
GAMBAR III.2 Rancangan Data Barang
3. Rancangan Data Pembeli
Rancangan data pembeli meliputi nama pembeli, alamat email pembeli, alamat pembeli, nomor telepon.
GAMBAR III.3 Rancangan Data Pembeli
4. Rancangan Data Kurir (jasa pengiriman barang)
GAMBAR III.4 Rancangan Data Kurir (jasa pengiriman barang)
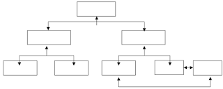
3.1.2. Struktur Navigasi
Struktur navigasi yang digunakan dalam program perancangan berbasis web penjualan bunga adalah struktur navigasi hirarki atau bercabang.
GAMBAR III.5 Struktur Navigasi
3.1.3. Rancangan Database
1. Entity Relationship Diagram (ERD)
Gambar III.6 Entity Relationship Diagram
2. Logical Record Structure
Gambar III.6 Logical Record Structure
3.1.4. Spesifikasi File
Spesifikasi file yang digunakan dalam perancangan program penjualan web ini terdiri dari satu database, yaitu:
1. Tabel ps_access
- Nama database : penjualan_bunga
- Nama tabel : ps_access
- Tipe : File access
- Panjang record : 64
- Akses file : Random
- Organisasi File : Index Sequential
- Media : Harddisk
- Kunci Field : profile_id, tab_id
TABEL III.1 Tabel ps_access
2. Tabel ps_addres
- Nama database : penjualan_bunga
- Nama tabel : ps_address
- Tipe : File address
- Panjang record : 676
- Akses file : Random
- Organisasi File : Index Sequential
- Media : Harddisk
- Kunci Field : id_address
TABEL III.2 Tabel ps_addres
1. Tabel ps_attachment
- Nama database : penjualan_bunga
- Nama tabel : ps_attachment
- Tipe : File attachment
- Panjang record : 316
- Akses file : Random
- Organisasi File : Index Sequential
- Media : Harddisk
- Kunci Field : id_attachment
TABEL III.3 Tabel ps_attachment
1. Tabel ps_attribute
- Nama database : penjualan_bunga
- Nama tabel : ps_attribute
- Tipe : File attribute
- Panjang record : 52
- Akses file : Random
- Organisasi File : Index Sequential
- Media : Harddisk
- Kunci Field : id_attribute
TABEL III.4 Tabel ps_attribute
1. Tabel Cart (tabel keranjang)
- Nama database : penjualan_bunga
- Nama tabel : ps_cart
- Tipe : File cart
- Panjang record : 138
- Akses file : Random
- Organisasi File : Index Sequential
- Media : Harddisk
- Kunci Field : id_cart
TABEL III.5 Tabel Cart (tabel keranjang)
3.2. Implementasi Web
Implementasi web ini mengambil sebagian sampel dari gambar-gambar pada web yang berjudul “TOKO ONLINE FLOWERINDO” yang membahas tentang penjualan bunga kerajinan tangan dan cinderamata.
1. Tampilan Home Beranda
GAMBAR III.7 Tampilan Home Beranda
2. Tampilan Barang
GAMBAR III.8 Tampilan Barang
3. Tampilan Kategori Barang
GAMBAR III.9 Tampilan Kategori Barang
BAB IV
KESIMPULAN
4.1. Kesimpulan
Saat ini masyarakat indonesia ingin lebih cepat dalam hal apapun, termasuk dalam hal berbelanja. Oleh karenanya dengan adanya web atau situs perbelanjaan (toko online) dapat mempermudah aktifitas manusia dalam hal transaksi pembelian barang disuatu situs tanpa harus ke suatu tempat yang jauh. Selain kemudahan berbelanja, masyarakat juga dapat memilih barang dan mencari barang berdasarkan harga yang diinginkan. Hal ini pula menjadi ajang wirausahawan khususnya penjual dalam memasarkan produknya secara luas.
4.2. Saran
Dengan adanya kemudahan bertransaksi online pembelian barang, banyak kelemahan yang tidak disadari. Salah satunya adalah pembeli harus cermat dalam memilih toko online yang terpercaya, hal ini agar pembeli terhindar dari penipuan.
DAFTAR PUSTAKA
http://andre.web.id/2014/05/struktur-navigasi-website.html
http://andre.web.id/2014/05/struktur-navigasi-website.html
http://belajar-komputer-mu.com/pengertian-pemrograman-java-kelebihan-dan-kekurangan/
http://hastomo.net/php/pengertian-dan-kelebihan-database-mysql/
http://id.wikibooks.org/wiki/Pemrograman_PHP/Pendahuluan/Pengertian_PHP
http://intanstemapal24.blogspot.com/2014/08/pengertian-erd-entity-relationship.html
http://mypctutorel.blogspot.com/2013/11/pengertian-dan-fungsi-html-hypertext.html
http://pendidikanpekanbaru.blogspot.com/2013/02/konsep-dasar-website.html
http://satriamultimedia.com/artikel_belajar_dan_mengenal_jquery.html
http://tegararian.blogspot.com/2013/03/pengertian-website.html
http://termasmedia.com/65-pengertian/69-pengertian-database.html
http://wsilfi.staff.gunadarma.ac.id/
https://unindrax1eione.wordpress.com/e-commerce/definisicontoh-dan-dampak-e-commerce/
https://yusufmohammed.wordpress.com/home/jenis-dan-pengertian-dasar-tentang-web/
DOWNLOAD MAKALAH E-COMMERCE
Password : hendrisetiawan.com
Ketika membuka link download dibawah, tidak disarankan menggunakan ADBLOCK Download Cover
Download Daftar Isi
Download Bab 1
Download Bab 1 Isi
Download Bab 2
Download Bab 2 Isi
Download Bab 3
Download Bab 3 Isi
Download Bab 4
Download Daftar Pustaka













11 Komentar untuk "Contoh Makalah Kelompok E-commerce BSI"
gak bisa di download mas..
ada tutorial pembuatan webnya ga dan itu menggunakan apa ?
prestashop versi berapa ?
Pesta shop gan
projectnya ada gan?
kalo mau liat pemesanan nya di database, adanya dimana ya ?
Harus login dulu sbg admin, kemudian lihat kolom order.
boleh minta projectnya ?
Gan itu maksud tad id yg di spesifikasi file apaan ya
Itu Tab id yg di spesifikasi file apa ya pengertiannya
ada cara bikin webnya kah? kodingannya gitu kang?